2025MBA報考測評申請中......
說明:您只需填寫姓名和電話即可免費預約!也可以通過撥打熱線免費預約
我們的工作人員會在最短時間內給予您活動安排回復。
導讀:社科賽斯MBA網小編整理了“2021MBA招生簡章|2021年北京工商大學MBA招生簡章”的相關內容!有相關報考意愿的同學一定要及時關注!
各大院校2021年碩士研究生招生簡章正在陸續公布!各大院校碩士研究生招生簡章為考生提供了院校招生計劃、報考條件、網上報名及現場確認、資格審查等重要信息。復習備考,信息至關重要!今天,小編整理了“2021MBA招生簡章|2021年北京工商大學MBA招生簡章”的相關內容!有相關報考意愿的同學一定要及時關注!

一、MBA項目概況
我校MBA學制兩年,可選擇全日制與非全日制兩種學習方式。完成學業后獲得MBA學位證書和畢業證書。MBA項目11年來已培養出900多位優秀的管理人才,且逐步形成了一套完備的教學和實踐體系。北京工商大學MBA中心秉承“求真、立德、勤奮、創新”的校訓,努力培養具有國際視野和新興產業適應力及主導力的社會管理者、商界領袖、創業創新領域的開拓者以及首都發展需要的專業化人才。培養目標旨在提升學員的全面素質,塑造人格魅力、領導力和企業家精神,增強溝通能力和團隊合作能力,提升商業倫理和企業社會責任水平。
MBA項目課程體系全面扎實,既包括管理、經濟、法學類必修課程,同時開設“數字化管理”、“服務管理與營銷”和“會計與金融”三個前沿專業方向課程,涉及現代服務業、金融業、互聯網行業、現代零售業、高新技術產業以及現代制造業等數十個專業子方向,經典專業的穩定性和專業發展的前沿性充分結合,為學員提供了廣泛的選擇空間。
二、項目特色
1.國際化的培養模式
MBA項目以國際知名商學院MBA項目為標桿,高標準辦學,生源遴選、課程設置及實訓規劃充分參照國外領先商學院的MBA項目范例,保證MBA項目的國際水準,養成學員的高起點思維和國際化視角。在堅持經典理論教學研究的同時,將最新產業動態和前衛產業模式引進教學過程。
2.定制化的培養方案
MBA項目堅持“由批量生產轉向度身定制”這一理念,針對每位學員的特點和意愿,為其度身定制培養方案,并為此建設了“理論方法”“管理職能”及“管理素質”三位一體的個性化課程體系,課程修習過程中融入了相當比例的“實訓環節”,通過改革教學形式,促使學員即學即用,學用相長。
我校MBA項目推出獨特的“雙導師制”模式,建立校外實踐導師制度,聘請知名專家、企業家擔任校外導師,每位學員由校內專業導師和企業高管校外導師共同指導,也可以作為助手參與短期企業實踐工作,直接獲得高層管理體驗,同時有助于學員收獲廣泛而精確的職業聯系。
3.實踐化的培養路徑
除保持與500強大企業的密切聯系外,北京工商大學MBA項目特別注重與首都大經濟圈的融合關系,首商集團、首旅集團、首創集團、首控集團、首能集團、首農集團、首發集團等首都經濟骨干企業都與我校MBA項目有著密切的合作關系,與多家大型知名企業共建實習實踐教學基地,將實踐與課程學習相結合,組織企業移動課堂、管理實踐與創新項目調研實訓。
MBA項目推出“主題企業實踐”,學員在統一領導下參與企業實踐項目,深入企業參觀、交流、學習,并發揮智庫作用,以經營管理知識與經驗助推企業發展,使MBA學員的才智、情商、能力、人脈、商業道德和社會責任擔當提高到一個嶄新的階段。
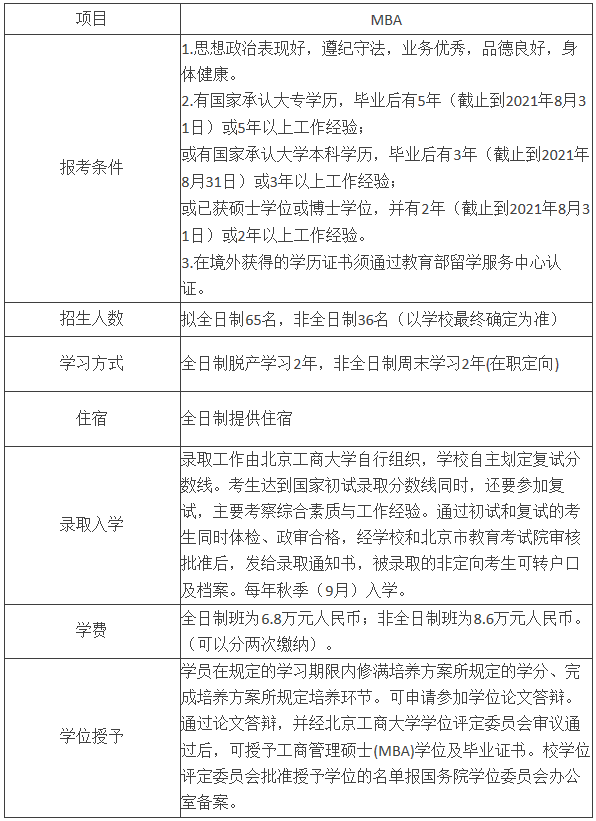
三、報考說明

(圖源北工商MBA中心)
四、報考流程

原文鏈接:http://mba.btbu.edu.cn/zskx/175197.htm
以上就是“2021MBA招生簡章|2021年北京工商大學MBA招生簡章”的全部內容!更多考研信息持續更新,多多關注!祝考研順利,馬到成功!

