2025MBA報考測評申請中......
說明:您只需填寫姓名和電話即可免費預約!也可以通過撥打熱線免費預約
我們的工作人員會在最短時間內給予您活動安排回復。
導讀:大家都知道MBA提前面試的重要性,近日,上海財經大學2019年MBA提前面試網申系統開放了。要報考的小伙伴們注意了!
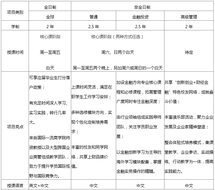
上財2019年入學MBA(EMBA)預面試時間


預面試網申流程后續將會公布,請密切關注官網及微信相關信息。
說明:您只需填寫姓名和電話即可免費預約!也可以通過撥打熱線免費預約
我們的工作人員會在最短時間內給予您活動安排回復。
上財2019年入學MBA(EMBA)預面試時間


社科賽斯官方微信
社科賽斯官方微博
相關熱詞搜索: MBA MBA提前面試 上海財經大學 上海財經大學MBA 工商管理 MBA網申
【版權與免責聲明】 如發現內容存在版權問題,煩請提供相關信息發郵件至service@mbaschool.com.cn,我們將及時溝通與處理。本站內容除非來源注明社科賽斯,否則均為網絡轉載,涉及言論、版權與本站無關。
2025考生福利