2025MBA報考測評申請中......
說明:您只需填寫姓名和電話即可免費預約!也可以通過撥打熱線免費預約
我們的工作人員會在最短時間內給予您活動安排回復。
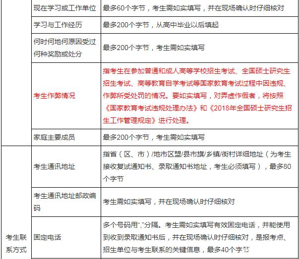
導讀:正式網上報名已經開始了,報名過程中需要的個人信息很詳細,一定一定要有耐心耐心,認真、仔細填寫,檢查檢查再檢查。所以在填寫志愿信息時一定要謹慎,提前做好準備,減少錯誤發生。下面是的需填信息一覽表,希望考生早點準備。
那么需要準備哪些網報信息呢?小編整理出了一張信息表,大家只需提前對照表格填好詳細信息保存到word文檔中,正式網上報名時拿出來查詢詳細信息,到時候Ctrl+V到網報信息中就可以啦!!







